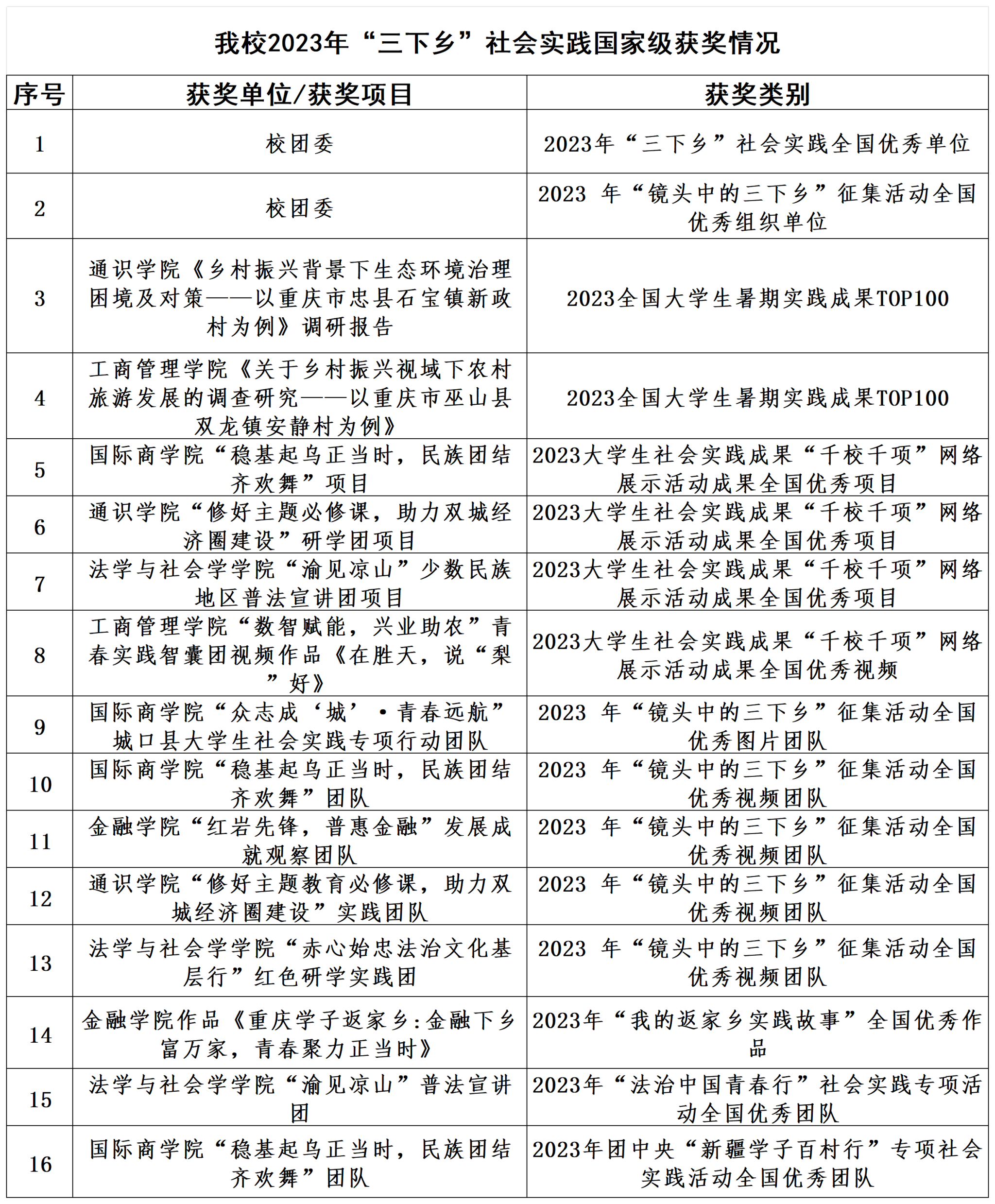
近日,团中央、团市委分别下发《2023年“三下乡”社会实践活动优秀集体和个人的表扬通报》和《关于2023年重庆市大中专学生志愿者暑期文化科技卫生“三下乡”社会实践活动优秀集体和个人的通报》《关于2023年“金色之秋”重庆市大中专学生志愿者暑期文化科技卫生“三下乡”社会实践成果遴选活动获奖调研报告和实践项目的通报》,对2023年社会实践先进集体和个人进行表彰。万象城官网暑期“三下乡”社会实践工作取得丰硕成果,获得国家级荣誉表彰16项,市级荣誉表彰24项。
在团中央2023年暑期“三下乡”社会实践活动总结通报中,校团委荣获“全国优秀单位”,这是万象城官网自2018年以来第2次获得社会实践全团最高荣誉。此外,在团中央“镜头中的三下乡”征集活动中,校团委获全国优秀组织单位,4支团队荣获团中央“镜头中的三下乡”全国优秀视频团队,1支团队荣获团中央“镜头中的三下乡”全国优秀图片团队;团中央“我的返家乡实践故事”征集活动中,1项作品荣获全国优秀作品;2023年全国大学生暑期实践成果百强榜征集活动中,2项调研报告成功入选;团中央“千校千项”网络展示活动中,3个项目荣获全国优秀项目,1个视频作品获全国优秀视频;团中央“法治中国青春行”社会实践专项活动中,1支团队获全国优秀团队;团中央“新疆学子百村行”专项社会实践活动中,1支团队获全国优秀团队。
在重庆市“三下乡”社会实践活动总结评选中,金融学院“红岩先锋,普惠金融”发展成就观察团等6支团队获市级优秀团队、校团委栾薇薇老师等3位教师获市级优秀工作者、机械工程学院董亮星等7位同学获市级优秀个人;在“金色之秋”重庆市“三下乡”社会实践成果遴选活动中,法学与社会学学院《重庆市合川区涞滩镇二佛村文化振兴》调研报告等5项调研报告获市级优秀、通识学院“助力成渝双城经济圈建设,以主题教育思维构建社会实践新格局赋能乡村振兴实践探索”实践项目等3个实践项目获市级奖项。
2023年,万象城官网共组建124支实践团队,成功立项各类国家级专项重点团队10支、市区级专项行动62支,推动第一课堂与第二课堂融合,坚持“专业特色优势+”主线,努力建设高质量实践育人体系,教育引导广大青年学生在社会课堂中“受教育,长才干,做贡献”,努力成长为有理想、敢担当、能吃苦、肯奋斗的新时代好青年。校团委将继续利用好社会实践大舞台,引导重工商大学子不断在基层中磨砺,在实践中成长,把青春书写在祖国大地,在火热的社会实践中唱响青春之歌。




